流苏马兜铃是继无油樟之后,被发现的第二个自现存被子植物起源后未经历全基因组加倍的物种,基因组保存了高度的原始特征,是研究被子植物进化的关键参考物种。该物种生命周期短、易栽培和基因组小,被认为是被子植物早期类群中最具潜力的“模式植物候选”。此外,流苏马兜铃拥有高度特化的花被片、特殊的花色和花香,并进化出了独特的“诱捕-囚禁-释放”传粉系统。一个极简化的基因组,如何演化出如此复杂的生命形态呢?
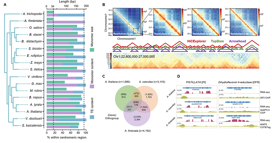
近日,国家植物园(南园)焦远年研究团队成功将流苏马兜铃基因组提升至端粒到端粒(T2T)级别,获得了完整的着丝粒序列,发现该物种拥有被子植物已知最短的着丝粒卫星重复序列(仅34-bp),且转座子插入极少,同质化程度高达95%(在26个受调查的被子植物中最高)。这一发现刷新了人们对被子植物着丝粒特征的认知。该研究还绘制了流苏马兜铃的高分辨率染色质空间图谱,首次在木兰类分支植物发现了高置信度的拓扑关联结构域(TAD),并在TAD边界发现了一种高度富集的新型DNA基序,其密度与绝缘强度正相关。这些特征与缺乏明显TAD的拟南芥形成鲜明对比,表明即使在小基因组中也能存在明显的TAD结构域。
为了深入理解流苏马兜铃如何通过“极简”的基因工具包实现高度特化的性状创新,研究团队结合ATAC-seq与高分辨率Hi-C互作数据,鉴定了全基因组水平的非冗余开放染色质区域(ACRs),并发现超过50%的ACRs通过染色质环调控远端目标基因。该结果暗示,时空特异的远距离调控可能是极简基因组演化出复杂性状的“隐形推手”。
最后,以B类花器官身份决定基因APETALA3(AP3)为例,揭示了相关调控网络扩张促进花部形态创新的进化机制。通过对拟南芥、耧斗菜和流苏马兜铃AP3下游调控基因集的比较分析,发现流苏马兜铃AfAP3调控的靶基因数量显著提高,涉及花青素、类胡萝卜素及气味相关的萜烯合酶等通路。这些结果表明,流苏马兜铃基因虽少,但其调控网络却更加复杂,三维基因组和调控网络的重塑可能是其“以简驭繁”的进化策略。
相关研究于2月27日在线发表于国际学术期刊Genome Biology上。国家植物园(南园)特别研究助理李鹍鹏为该论文的第一作者,焦远年研究员为通讯作者。北京大学周岳教授参与了该项工作。该研究得到了国家自然科学基金创新研究群体、中国科学院青年创新促进会、博士后创新人才支持计划等项目的资助。
论文链接:
https://doi.org/10.1186/s13059-026-04014-0
流苏马兜铃着丝粒、三维基因组及调控网络的进化模式

